按照学校“科技创新1111计划”提出的培育一批高水平科研成果和高层次科技创新平台,推动学校科技工作跨越发展,并在科技创新方面取得重大突破的总体部署,2019年beat365官方网站与南京康尼机电股份有限公司合作,成立康尼机电产业技术研究院(以下简称“产研院”)。四年来,产研院在学校及相关单位的支持与广大师生的共同努力下,从完善运行管理体制、发挥平台团队优势、强化校企深度合作等方面提升科技创新能力,打造服务地方经济社会发展示范样板。
完善运行管理体制,科研队伍建设稳步推进
产研院始终秉持“强自身、提能力、长本领、促成果、出效益”的工作理念,先后出台《康尼机电产业技术研究院工作条例(试行)》《康尼机电产业技术研究院理事会章程》《康尼机电产业技术研究院专家委员会工作条例》《康尼机电产业技术研究院院务会议事规则》《康尼机电产业技术研究院开放基金管理办法》《康尼机电产业技术研究院科研经费管理办法(试行)》《康尼机电产业技术研究院科研人员绩效管理办法(试行)》等制度文件,实现体制机制创新。

产研院高度重视人才队伍建设,通过引进、培养和有效整合,逐步建成一支结构优化、素质优良、富有创新活力的高水平人才队伍。现有专兼职人员30人,专业背景涵盖机械工程、控制工程、车辆工程、通信工程、计算机科学与技术等学科领域,博士比超过50%,高级职称比超过80%。依据产业发展需求,目前已形成轨道交通门系统、电机与驱动系统、智能健康装备、智能检测技术等4个研究方向。
发挥平台团队优势,人才培养质量持续提升
科技创新平台和团队是聚集人才和培养人才的重要载体。产研院深刻意识到这一点,在科技创新平台和团队的申报与建设上下足功夫。目前拥有江苏省特种作业与康复机器人工程研究中心、江苏省氢燃料电池汽车产业研究中心、江苏省复合材料精密加工与再制造工程研究中心等3个省级平台,以及“新一代轨道交通车辆门系统智能技术与装备”和“智能机器人技术与系统集成”2个省高校科技创新团队。

在学校相关政策的支持下,产研院充分发挥科技创新平台和团队优势,一方面接收相关学院的新进博士开展为期一年工程实践,通过实际项目培养和锻炼新进博士的工程实践和项目管理能力;另一方面,积极为企业新老员工创新能力持续提升免费培训30余场次,涉及机械、控制、车辆等多个学科,获得合作方的高度评价。同时,产研院还以工程项目为载体,强化研究生和本科生专业理论知识和实践能力的培养。近3年来,指导本科毕业设计课题约300人,培养硕士研究生约200人,指导学生获得省优毕业论文和省部级以上竞赛奖项10余项,向南京康尼、徐工集团、菲尼克斯、博士力士乐等企业推荐beat365毕业生100多人。

强化校企深度合作,社会服务能力显著增强
针对校企合作普遍存在重理论研究、轻工程开发等问题,产研院结合自身与南京康尼机电股份有限公司共建优势,强化校企深度合作,建立以技术为基础推动产品研发、解决关键核心技术问题,开展有组织科研,真正使产研院成为康尼公司技术创新体系的有力补充和支撑。通过“康尼业务板块产业状况和技术分析调研”软课题的切入和深度延伸,双方围绕轨道门系统、电机与驱控、智能健康装备等深入交流、组建团队、共同攻关,进行了一系列实质性合作,取得了明显成效。产研院根据自身研发优势,不断拓展合作领域,提升服务社会能力,先后与徐工集团等龙头企业合作,开展技术攻关,为企业解决难题,为产研院带来效益。

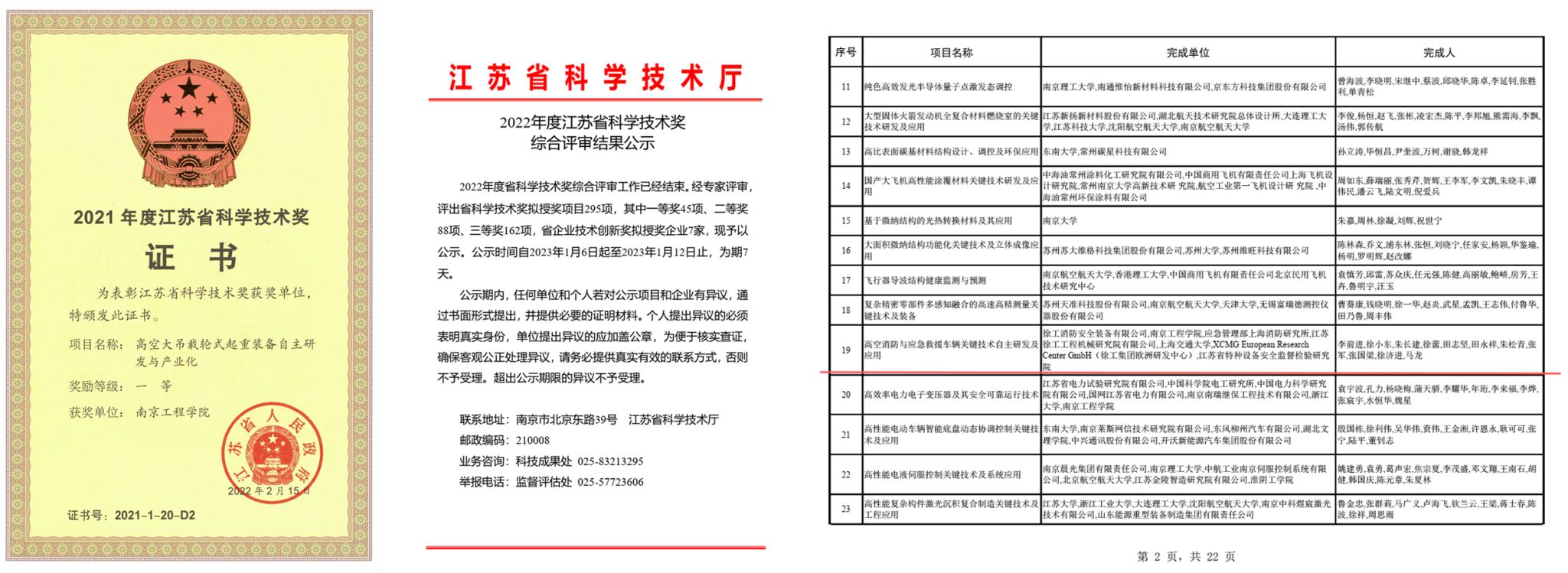
截至2022年底,主持或参与包括国家自然科学基金和江苏省重点研发计划在内的省部级以上项目10余项,产学研合作经费4300余万元,授权发明专利57件,获得省部级科学技术奖5项,其中,beat365作为第2完成单位的成果“高空大吊载轮式起重装备自主研发与产业化”获得2021年江苏省科学技术一等奖,“高空消防与应急救援车辆关键技术自主研发及应用”获得2022年江苏省科学技术一等奖,beat365作为第一完成单位的成果“大尺寸晶体硅料摆辅助多金刚线切片关键技术研究及产业化”获得2020年江苏省科学技术二等奖。


康尼机电产业技术研究院院长朱长建表示,近年来,产研院取得了长足的发展,但还存在创新能力不足、领军人才不足、运维管理不细等问题,今后将锚定“前进方向”,牢记“来时的路”,走好“脚下的路”,谋好“未来的路”,砥砺前行,为学校一流应用型工程大学建设贡献力量。